─超高房價+交屋高峰期+央行打炒房→景氣反轉愈來愈明顯
─超額供給愈來愈明顯,大量推案區域與屢創高價蛋白區將先受其害

央行於9月19日理監事會議後宣布有史以來最為嚴厲的第七波選擇性信用管制措施,主要係為避免銀行信用資源過度傾斜不動產;按8月底全體銀行不動產貸款占總放款比率高達37.5%已接近警戒值,並且也逼近「銀行法」第72-2條不動產放款比率30%上限之規定。
另外,行政院長卓榮泰於9月20日受訪時表示,此項政策不是打房,而是打炒房;此外,賴清德總統也在10月10日國慶演說上表示,政府會加快打炒房效率,擴大照顧租屋族,平衡換屋族的需求,實現居住正義這條路,由此顯示在當前高房價導致民怨四起情況下,「打炒房」政策勢在必行。
至於當前主管機關最為關心的房價與民怨之焦點議題數據,分別彙整如下:
1.113年8月底之購置住宅貸款餘額,高達12兆5,463.97億元。
2.113年8月底之建築貸款餘額高達3兆4,596.13億元。
3.113Q1全國及六都住宅價格指數再創新高至140.68,與上季比較增幅2.49%,與112年同季比較增幅8.08%。(詳請參閱附圖一)
4.全國與六都房價所得比遠超過國際用以衡量購屋負擔5倍之數據。(詳請參閱附圖二)
5.全國與六都貸款負擔比率亦遠超過國際用以衡量購屋負擔30%之數據。(詳請參閱附圖三)
113Q1全國及六都住宅價格指數與上季及去年同季比較增幅彙整如下:
1.全國住宅價格指數140.82,較上季上漲3.40%,較112年同季上漲9.29%。
2.新北市住宅價格指數133.49,較上季上漲3.02%,較112年同季上漲8.22%。
3.臺北市住宅價格指數119.56,較上季上漲1.72%,較112年同季上漲5.75%。
4.桃園市住宅價格指數147.42,較上季上漲3.99%,較112年同季上漲11.52%。
5.臺中市住宅價格指數150.87,較上季上漲2.83%,較112年同季上漲9.54%。
6.臺南市住宅價格指數151.58,較上季上漲3.94%,較112年同季上漲6.24%。
7.高雄市住宅價格指數140.68,較上季上漲2.49%,較112年同季上漲8.08%。
由以上之數據顯示,全國及六都住宅價格季指數在近期仍呈現上漲趨勢。
另外,如再就113年8月底之購置住宅貸款餘額,高達12兆5,463.97億元;建築貸款餘額則為3兆 4,596.13億元加以對照,當可充分了解主管機關憂心忡忡之主要緣由何在!



※全國與六都房價所得比遠超過國際用以衡量購屋負擔5倍之數據:
※全國與六都貸款負擔比率亦遠超過國際用以衡量購屋負擔30%之數據:
至於無論政策怎麼鬆綁,都無法改變景氣反轉趨勢之主要原因如下:
1.第七波選擇性信用管制係有史以來最為嚴厲的「打炒房」措施。
3.投資、投機客將因無法運用財務槓桿操作、無利可圖而退出預售市場。
4.整體房市超額供給將會愈來愈顯著,其中大量推案區域與屢創高價之蛋白區必將首當其衝。
5.新青安政策之購屋需求將會因「打炒房」政策,預期房價下跌而暫歇。
以下再將中華民國不動產開發公會全聯會四大訴求、中華民國房仲公會全聯會九大訴求以及央行選擇性信用管制規範之協處措施分別節錄如下,以供參考:
中華民國不動產開發公會全聯會四大訴求、中華民國房仲公會全聯會九大訴求以及央行選擇性信用管制規範之協處措施:
中華民國不動產開發公會全聯會於9月30日所提出「打投機,避免殃及一般購屋民眾及造成交易糾紛」之建議事項:
2.建議:預售屋或成屋於113年9月20日前已簽訂買賣契約,並依平均地權條例第47條第2項、47-3條第2項向直轄市、縣(市)主管機關申報登錄資訊(即:實價登錄)者,依原信用管制規定辦理。
1.理由:民眾名下既有房屋無論其取得方式、房屋狀況、位屬特殊區域,或擬購房屋具有合理需求,一律限制不能給予寬限期或驟降貸款成數,極易傷及無辜,諒非政策本意。
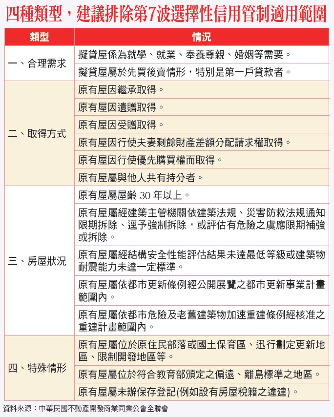
2.建議:以下四種類型,建議排除第7波選擇性信用管制適用範圍(見附表)。
本行於113年9月20日調整「中央銀行對金融機構辦理不動產抵押貸款業務規定」(下稱「本規定」)。實施以來,部分民眾反映其房屋係繼承取得,或有實質換屋需求時,「本規定」相關限制,將影響其財務規劃。
為達成本行信用管制目的,並兼顧民眾購屋自住需求之資金規劃,本行提供下列協處措施,自113年9月20日起申辦之貸款案件均可適用:
一、自然人因繼承取得之房屋及房貸,不計入「本規定」之房屋數及房貸戶數,亦即自然人只有繼承取得之房屋者,新申辦之購屋貸款(非高價住宅貸款),得排除「本規定」之適用。
二、自然人有房屋者,因有實質換屋需求,經與承貸金融機構切結約定下列事項後,新申辦之第1戶或第2戶購屋貸款(非高價住宅貸款),得排除「本規定」之適用:
(一)借款人應於新申辦之購屋貸款撥款後1年內,將名下原有房屋出售並完成產權移轉登記,且不得以轉貸等方式規避上開事項。
(二)借款人違反切結事項時,承貸金融機構應對借款人取消寬限期、收回原應分期償還之貸款本金或貸款成數差額、追收罰息及加收違約金等。
三、自然人已簽訂購屋(包括成屋及預售屋)合約,即將申辦貸款時:
(二)自然人申辦財政部青年安心成家購屋優惠貸款,且非屬高價住宅貸款,不受「本規定」第1戶購屋貸款及第2戶購屋貸款限制。





