中國「紅」家軍供應鏈 台股本益比調升新勢力58860' />
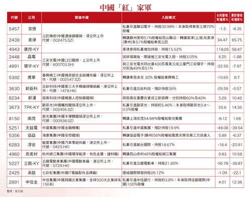
在台股攻上萬點之後,外資為了讓指數可維持在高檔,甚至挑戰新高,開始大賣權值股未來幾年的夢,訴說著本益比調升的故事,藉此吸引買盤持續進場來延續行情的漲勢,像是目標價三百元的台積電(2330)、二百元的鴻海(2317)、二十元的聯電(2303)等。全球經濟風向球轉變 中國市場地位提升隨著指標股帶頭領攻,近期市場也開始將焦點轉移至具有本益比調升條件的個股上,取得龐大商機出海口的中國「紅」家軍已逐漸形成盤面一股新勢力。中國隨著經濟成長引擎由外銷轉為內需,政策就開始全力推動提高各產業的本土自製化比例,一路從LED、面板、半導體到整支手機及整台電視的零組件,都可以自給自足。另一方面,中國在全球貿易的角色又由過去的世界工廠轉型成為世界市場,為了尋找新出海口的國際品牌廠也紛紛搶進中國市場,但為了避免遭遇政府保護政策的技術性阻撓,或者也有分散供應鏈來壓低生產成本的考量,選擇逐步釋出零組件訂單給中國廠,以向中國政府表達善意。蘋果iPhone的零組件訂單分配就是最明顯例子,保護玻璃及玻璃機殼已全由藍思科技及伯恩光學兩家分食,電聲元件由瑞聲科技及歌爾聲學取得逾八成訂單,前鏡頭模組由高偉電子取得八成訂單,電池由德賽電池及欣旺達取得逾八成訂單等。策略性入股染紅 實現本土化目標受中國政策及品牌廠態度轉變影響,原先靠著中國訂單賴以維生的台廠,自然首當其衝。目前已有部份尚存技術價值的廠商,選擇帶槍投靠中國成為「紅」家軍,來延續公司的營運生命。台廠與中國廠的合作方式大致有兩種,其一為直接辦理私募引進陸資,變身為中國廠在台的子公司;其二則是在中國合資成立子公司(或入股台廠在中國的子公司),徹底落實本土化。由於策略入股台廠的中國廠,多為各產業的龍頭廠,在「富爸爸效應」的想像力驅使下,市場願意給予的評價(本益比)也就跟著提高,被入股的台廠在消息公布後,股價均能走出一波不錯的慶祝行情。與台廠策略性入股最具指標參考性的當屬立訊精密,目前已是營收及市值第一的中國連接器龍頭廠,在蘋果產品的連接器訂單比重已接近五成,今年更拿下無線充電發射端模組訂單,供應蘋果零組件的深度及廣度正逐步擴大中,將有助發揮「母雞帶小雞」的效力,讓旗下子公司雨露均霑。法人預估,立訊與美律(2439)策略入股後,二○一六年已取得蘋果五%訂單,預期今年除新機型的拓產、新產品的切入外,在iPhone的滲透率也將提高至一○%~一五%,無線藍牙耳機及智慧音箱將是未來營運動能的一大亮點。隨著蘋果Airpod的熱賣,明顯刺激消費者對於無線藍牙耳機需求,有望吸引各家廠商推出新品搶市。
營收動能成長強勁 美律、康控-KY本益比狂飆另一個兵家必爭之地則是智慧音箱,美國蘋果、微軟、Google、Facebook以及中國阿里巴巴、聯想等科技大廠均已陸續發表新品(中國電子廠瘋狂跟風的情況更是驚人),準備與市占龍頭亞馬遜爭奪智慧家庭的市場大餅。由於美律在這兩個產品滲透率頗高,加上又有立訊在中國出海口的資源相挺,將是商機趨勢下的主要受惠者。在蘋果各新品拉貨帶動下,預期下半年營運有機會挑戰新高,但受iPhone零組件缺貨影響,大量出貨時點可能落在第四季。康控-KY(4943)在美律增持持股後,在蘋果產品的拓展腳步似乎也有加快,由於iPhone 8防水級別達到IP68,公司將防水元件與相關聲控元件組裝完畢後再交給美律出貨,預期在七月試產後,營運將逐步升溫。另康控-KY也將投入六億台幣的資本資出,來支應蘋果的訂單需求,在產品單價及出貨量雙雙成長帶動下,法人預估今年營收將有年增七成的實力。在立訊入股的三檔「紅」家軍中,營運表現最差的就屬最早拿下的連接器廠宣德(5457),今年股東會甚至遭到小股東質疑體質調整的效益,去年公司 Type-C連接器營收比重已達三一%,全年獲利卻逆勢由盈轉虧,跌破不少人的眼鏡。因此,在今年五月宣告更換董事長後,市場就傳聞立訊董事長王來春將在幕後下指導棋,指示立訊資源全力支援宣德,未來各項業績將由立訊集團各事業部認養。近期更傳出將跨出消費性電子產品應用,取得特斯拉(Tesla)的認證,將與立訊共同供應Model 3逾十條防水連接線、器,大幅增添未來營運及股價正向發展的想像空間。環宇-KY(4991)與中國LED龍頭三安光電同樣採取策略性入股的方式,共同出資四百萬美元在中國廈門成立三安環宇,搶攻六吋砷化鎵晶圓,並鎖定消費電子及行動裝置應用(包含手機射頻、濾波器、光通信晶片、電源管理器及新型技術開發等),持股比重分別為四九%及五一%。
政策重點扶植項目, 環宇-KY想像空間大合作模式為廈門三安環宇負責接單,三安光電利用環宇-KY的技術在自有產能生產(目前三安光電PA射頻元件月產能約四千片,年底將增至八千萬片,明年再增至一.五萬片,產能全滿可達三萬片),未來環宇-KY除了可收取一次性工程費用(NRE)及權利金外,還可認列廈門三安環宇四九%的獲利。由於合作產品線並不是環宇-KY既有應用,對公司來說屬於新的獲利動能。而目標市場主要是北美手機、WiFi及濾波器(Filter)代工訂單,未來將分食同業穩懋(3105)及宏捷科(8086)的市場。環宇-KY已獲得美國商務部同意,將第一個手機PA生產技術授權給廈門三安環宇,最快第四季可正式量產,透過中國在地化公司生產優勢,爭取美國手機廠PA訂單。三安光電則可望藉由其資源,打入中國手機及消費性電子產品供應鏈,加上PA又是中國政策積極扶植的產業,若未來獲得政府補貼,將大幅提高競爭力。值得住意的是,今年上半年中國手機品牌在中國市場手機出貨量占比已達九○.五%,若未來PA需求全都轉向本土廠供應,商機就有不小的想像空間。
打入中國手機供應鏈 應華、新鉅科成長新引擎金屬機構件廠應華(5392)與中國精密鋁合金結構件廠春興精工,則利用原有中國子公司辦理私募的策略入股模式,春興精工持有東莞承光三○%股權。春興精工客戶除了西門子、施耐德、電產、哈金森及博世等商用產品業者外,也已與三星、聯想、惠普、LG、OPPO及魅族等消費性電子廠建立了合作關係,成為筆電或智慧型手機金屬結構件的供應商,近期更打入特斯拉供應鏈,跨入車用領域。兩者在完成結盟簽約後,將先共同開發中國一線手機品牌明年的新機專案,車用市場則是下一階段合作方向。光學鏡頭廠新鉅科則直接採用私募引進中國第三大手機鏡頭模組廠,預計持股達三六%,將有望搭上中國鏡頭一條龍自製(感光元件、鏡頭、模組)的列車。新鉅科與Intel開發新一代的3D感測鏡頭,目前新開發的鏡頭多達七?八款,也已在送樣認證中,未來將藉由丘鈦出貨給中國智慧型手機廠,高階手機鏡頭則在今年五月開始量產出貨一三○○萬畫素產品,已透過丘鈦、歐菲光、舜宇等模組廠打入多家中國手機品牌廠,來自手機應用的營收有望快速提升。另一方面,中國近期資金市場十分火熱的無人商店商機,則是未來的潛在成長機會,主因鏡頭規格要求不高,一線廠的產能又處於滿載,需求剛好轉向二線廠,配合新鉅科3D感測的技術優勢,大幅增添丘鈦的競爭能量。自二○一四年就開始與中國控制器大廠固高科技合作的工業電腦廠新漢(8234),二○一六年底又攜手在重慶合資成立新固興,新漢與固高分別持股六○%及四○%,共同發展運動控制、機械手臂及機器人,將成為「中國製造二○二五」政策下最直接受惠者,雖短線營運未見明顯起色,但在產業成長趨勢確立下,長線營運發展仍具有爆發成長力道。除了針對現有產品整合銷售外,將聚焦以EtherCAT為通訊協定架構的技術開發,用於智能製造控制系統和機器人相關等產業,同時也將研產符合「中國雲」需求的工業4.0雲端解決方案,接大中華區的工業4.0專案。


