花大錢住飯店,為的就是想有更高級的享受,沒想到竟然踩雷,這些情況真的超掃興!
許多人喜歡趁著連假安排小旅行、入住高級酒店、飯店來犒賞自己,但若是遇到飯店頻出狀況、服務不佳,且住飯店花費普遍不低,出遊的好心情瞬間全毀,甚至有人會感到被「當盤子」。《DailyView網路溫度計》透過《KEYPO大數據關鍵引擎》輿情分析系統調查近一年網友最常抱怨「雷」飯店或酒店(排除民宿、汽車旅館)會有的10大通病,預訂前可注意有無以下評價,幫大家守住荷包避免踩雷!
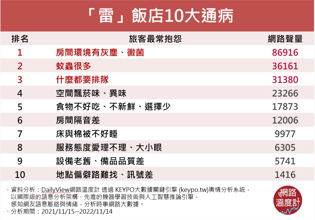
10、地點偏僻路難找、訊號差
許多飯店依山傍海,可享受絕佳山景、海景,不過正因為如此,這些飯店多會較靠近山區、海邊,加上需要大坪占地,所以離熱鬧市區會有段距離。蓋得太偏遠、荒僻,房客很難找到路,臨時想買個東西也不方便。「因飯店地處偏僻,附近毫無生活機能可言,如無交通工具,實在不方便」、「地點偏遠要買麥當勞要開20公里」。飯店供應俱全的話,部分旅客也能接受,「位置比較偏遠在水庫旁,想要到市區車程要一小時多,但基本上飯店活動多到你閒不下來根本沒時間外出」。
9、設備老舊、備品品質差
旅客願意付比平價旅宿更高昂的費用住飯店,最主要看中其內部設施多樣、高級設備,還有一應俱全的家電及備品如盥洗用具、飲品茶點等,讓旅客無需大包小包,只要整理個人物品即可舒服的入住。但遇到設備或備品老舊、品質差,像是毛巾泛黃、電視電燈感應不良、熱水壺出狀況等等,都會讓旅客感到掃興。「熱水壺插座問題居然告知我說插座在冰箱後面」、「家具與壁紙有一定的斑駁、電視還是胖胖的CRT(映像管電視),冰箱也不太冷」。
8、服務態度愛理不理、大小眼
大型飯店每天要接待好百名房客,無論是入住前還是入住後,每位房客都有不同的需求及大小問題,在在考驗飯店服務人員的機動性及遇事的處理方式。如果能即時解決房客的困擾,就能留下好口碑;反之,服務人員態度差、處理草率就會帶來負面評價。「我第一次遇到櫃檯人員服務態度極差臉超臭,口氣很不好」、「客房服務愛理不理的,像是之前住過一間飯店,打客房服務說要多兩顆枕頭,結果服務人員回:現在我們很忙欸,要等四十分鐘喔」。
7、床與棉被不好睡
出門旅遊玩了一整天,大部分旅客多是希望能好好睡一覺,因此舒服、好睡的大床必不可缺少。如果床過硬或過軟、床單與被套粗糙,在皮膚上產生「刮感」,甚至清潔不徹底,就會讓人難以入眠。「上次遇到爆爛酒店拿有霉味的遊戲床代替嬰兒床」、「床墊老舊難睡,我是不挑床超好睡的人,我連續三天半夜都醒來三四次,早上五點醒來就睡不著了」、「我們昨天一整家都沒睡好,連來者不拒的秒睡體質先生都翻身嘆氣到天亮,因為我們超怕這種完全塌陷沒有支撐的枕頭跟超級無敵保暖棉被」。
6、房間隔音差、多噪音
飯店若是隔音不好,房客之間很容易互相干擾,聽得到對方房間裡的動靜,既缺乏隱私也會因而影響睡眠。「飯店說是電梯在維修,想說算了沒關係,結果這噪音一直持續到晚上12點,外面還有5、6個工人在修電梯」、「早上九點竟然有鑽牆施工聲,住客忍受了一個多小時噪音的困擾,受不了跟櫃台反應才有人去處理,房間待不住,只好去飯店的公共設施」、「雷到不行,隔音超差,走廊只要有人走動就會蹦蹦的回音」。
5、食物不好吃、不新鮮、選擇少
許多飯店入住會附早晚餐或下午茶,藉此吸引旅客入住,但主打Buffet餐廳,餐點品項卻很少、不好吃都會讓旅客大失所望。「裡頭有三間餐廳,這次吃的是中西式,一份牛排+飲料$1700很雷,完全不好吃,自助吧早餐也很失望,餐點部分要再進步」、「想不到整間飯店的最大敗筆會是他們的晚餐,為求方便所以決定吃飯店內付費晚餐,但難吃到比一般簡餐店還要難吃」。
4、空間飄菸味、異味
飯店房間內多會規定不能抽菸,但總有人就是不聽勸,導致其他入住房客會聞到其他房間吸菸者透過中央空調飄來的菸味,想趁底消除菸味,飯店就需要拆下所有織品、打開抽氧機,整個恢復作業超「搞工」,一旦清潔不完全,接下來入住者就會受菸味所擾。「每一次不管什麼館、什麼房型,走廊都是濃濃的菸味。甚至房間也都是菸味,打去櫃檯抱怨不會換房,只會發一台空氣清淨機給你,還有給你一個永遠的官方回答:我們飯店全館禁菸唷」、「菸味真的太重了,買了鹹酥雞還是蓋不掉」。
3、什麼都要排隊
Check in、排用餐、排設施等,這些行程花很長時間等待是飯店最容易被網友、旅客抱怨的事第三名。因為每家飯店工作人員有限,一到假日或連假旅客過多滿房時,總是忙不過來導致客人等太久。「滿滿的人擠在泳池跟河道,再來到大廳依然是滿滿的人在登記入住,光排隊就排了20分鐘」、「電梯很小分兩側,叫梯設計很怪,每次都等很久,常需要跑超遠到對側電梯」、「拖到近五點才能check in,這間飯店在我們入住前一天就打來,跟我說因為住宿客人眾多房務打掃不及,實際要等到四點半才能入住」。
2、蚊蟲很多
靠山林或樹多、草皮多的飯店免不了有很多蚊蟲躲藏,不少飯店會提醒旅客噴防蚊液,但有些蚊蟲數量多到房客難以忍受。還有另一情形是飯店打掃不乾淨,出現蟑螂、老鼠,也都讓房客崩潰,氣得火冒三丈。「住在蟑螂房就算了,孩子吃到蟑螂,一個五星級的飯店事後處理態度是給比喜年來蛋捲禮盒還要小一半的禮盒打發」、「水療館不錯,但有昏暗溼滑+許多蚊子的更衣間、不髒但尿騷味很重的廁所,溫度通風不佳」、「想泡澡,浴缸一放水飛起一群蚊子,是一群不是一隻」。
1、房間環境有灰塵、發霉
飯店乾淨、整潔是消費者最基本且相當注重的要素,因此一旦發現飯店公共設施有垃圾、灰塵已經厚到肉眼可見,潮濕處還發霉、地毯毛髮沒吸塵乾淨等狀況,都會對該家飯店形象大打折扣,嚴重者,旅客甚至再也不願意前往。「我們有預約三溫暖泡澡,進到裡面(此為女生spa池的部分)地下都是灰塵垃圾,梳妝台都是頭髮,十分噁心」、「我一進到房間真的好失望完全是肉眼可見的髒,我滿心期待的旅行,能發霉的地方都發霉了……窗簾很髒」。



