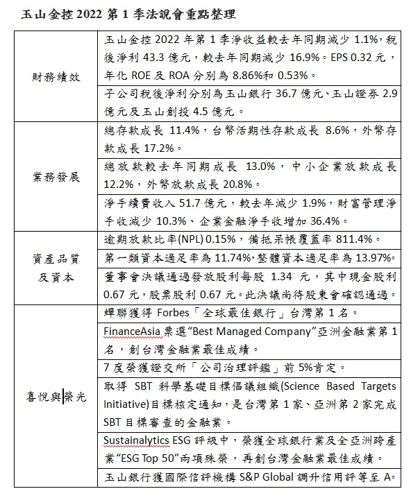
玉山金控25日召開法人說明會,公布2022第1季營運概況及永續金融的發展成果。玉山金本季自結淨收益135.5億元,稅後淨利43.3億元;金控每股稅後盈餘(EPS) 0.32元、股東權益報酬率(ROE) 8.86%、資產報酬率(ROA) 0.53%。
2022年台灣出口及民間投資表現良好,玉山積極響應「投資台灣三大方案」,本季放款增量592億元,餘額較去年同期成長13.0%;海外分行、子行放款也漸進成長,外幣放款較去年同期增加20.8%。
營運規模穩健發展,玉山同時展現良好的風險控管能力,資產品質優良,本季逾期放款比率(NPL)為0.15%,備抵呆帳覆蓋率811.4%。本季淨手續費收入51.7億元,較去年同期略減少1.9%,主因第1季金融市場震盪較大,影響財富管理業務,但企業金融手續費收入成長達36%,主要為國際聯貸及主辦國內綠能專案融資手續費收入貢獻。
玉山與顧客攜手共同落實減碳,建立永續轉型平台為企業戶提供ESG顧問諮詢服務,首創「碳排計算機」,輔導企業訂定減碳目標,率先導入內部授信碳定價,分析授信部位所隱含碳成本,將顧客碳排納入授信考量。截至2022第1季為止,玉山各類永續相關授信金額3,156億元,佔企金放款總餘額36%。陳美滿總經理兼永續長表示,玉山已擘劃永續發展藍圖,積極實踐2050年淨零碳排的承諾,為亞洲首家銀行承諾於2035年全面撤資(phase-out)煤炭相關產業,朝向「中小企業永續靠山、顧客最佳永續夥伴」的目標努力,成為亞洲ESG發展的標竿。
玉山領先同業發行零碳信用卡,累計2021年已達402萬張,全國第1,近期更推出無實體信用卡「玉山數位e卡」,為台灣首家通過萬事達數位優先卡計劃的銀行,減少每張實體卡片製作所產生約900公克的碳排放量,結合綠色刷卡消費優惠活動,鼓勵卡友落實環境永續。玉山與全家便利商店以及 PChome 集團共同打造的電子支付「全盈+PAY」已正式上線,是全台第一家同時擁有實體零售、金融銀行、網路電商產業背景所組成的專營電子支付機構,攜手打造支付生態圈。
玉山銀行董事長黃男州表示,玉山邁入第4個10年目標要成為「亞洲的玉山」,除籌設中的泰國曼谷、越南胡志明代表人辦事處,金管會並已核准設立日本福岡分行,為今年國內銀行申設海外分行的首例。
玉山的綜合績效廣受肯定,獲全球知名的Forbes評選為「全球最佳銀行」台灣第1名,也獲選FinanceAsia票選為亞洲金融業第1名,更於近期獲得國際信評機構標準普爾(S&P Global Ratings)調升信用評等至A。



