全球經濟衰退氛圍瀰漫,加上國內年底又有九合一選舉,外在干擾因素增多,近期又有中國大陸房市傳出泡沫的消息,使得購屋者信心動搖,下半年房市備受考驗。
對台灣房市是一大利空的「平均地權條例」修正條文,雖然可能來不及在今(二○二二)年底經立法院三讀通過,但因大環境不佳,且升息的陰影仍在,加上股市下跌,投資人資產大縮水,都使得下半年房市走勢,因資金動能不足,前景不甚樂觀。
為了打炒房,政府從二○一九年就提出「穩定房地產對策」(圖一),之後,還在去年七月一日實施「實價登錄2.0」及「房地合一稅2.0」,而去年底內政部更提出《平均地權條例》修正草案,經行政院於今年四月通過並送立法院審議。

▲圖1:穩定房地產對策
五傷拳還難發威
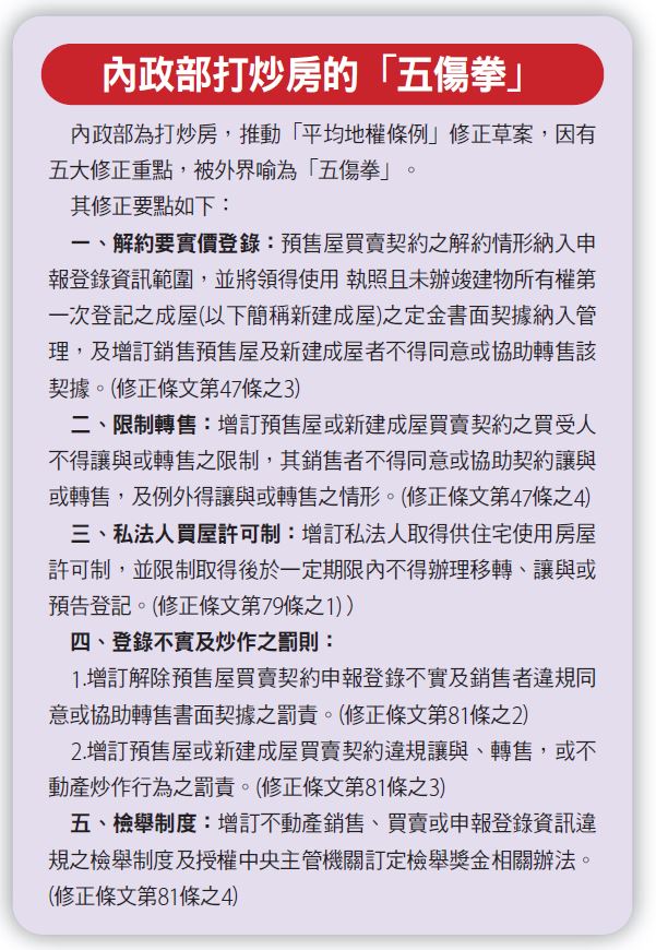
《平均地權條例》修正草案被外界視為五傷拳,主要是其嚴懲炒作,最高可罰五千萬元,另限制預售屋換約、轉售,以及一旦解約得實價登錄,另私法人購屋採許可制,以及建立檢舉獎金制度等五大措施,就是要讓投資客從市場消失。
不過,立法院上半年的議程並未排入委員會議程審議,更遑論三讀通過,因此,此修正草案被迫延至九月底開議的立法院再議。但最近又傳出,立法院九月開議的新會期,要優先審行政院明年度的二.七兆總預算案,且十一月二十六日有九合一的大選,立院在選前將休會兩周,因此,此案也有立委擔憂,將繼續「躺」在立法院。
此一訊息,將是行政院所不樂見的,唯房地產界也不用太高興,因為台灣房市下半年仍籠罩太多利空因素,後市並不樂觀。
據一些房地產觀察家指出,光是台灣股市從「萬八」跌破「萬五」,投資人若沒有設停損點出場,還繼續留在股市「翻騰」的,很可能過去賺的獲利,都在這一次下跌波中「吐回去」。
由於股市漲,投資人賺大錢,「盆滿缽滿」,錢就會轉進房市投資置產。但股市大跌,不少投資散戶受傷慘重,原本轉進房市的動作就會縮手,買氣不振,房市就只剩下自住買盤了。

美國強升息 台灣也難倖免
再以近期股市從「萬五」大關跌落,最大的問題就是受到美國聯準會(Fed)七月再升息三碼,且鷹派升息主張不減,台灣金融業都預估,美國九月至十二月底,恐仍有升息的動作,此將牽動台灣央行在九月及十二月所召開的理監事會,是否會「跟進」升息,對股市及房市都不利,台灣房貸族可要哇哇叫。
大家房屋企畫研究室副理郎美囡表示,央行啟動升息,難免讓買方擔憂貸款負擔,利息升壓,也讓以財務槓桿為主的投資人縮手,不過跟歷史利率相比,目前仍在低檔,市場主力為剛性自用買盤,及購屋抗通膨的置產型買方,提醒買方除掌握合理成交價格外,可先詢問貸款條件,避免簽約後才發現資金與預期有落差,衍生違約風險。
住商不動產企劃研究室資深經理徐佳馨認為,第三季末央行可能會再升息,壓縮買方購買力,且新屋房價依然高掛,雖市場有零星小建案主動降開價,卻未見降價拋售潮,今年買方普遍缺乏追價意願,若再度升息恐又陷價格拉鋸戰。而後疫情時代,房價雖有通膨支撐,可是買盤猶豫,市場將持續維持震盪局勢。
海悅廣告總經理王俊傑指出,全球高通膨的問題依舊嚴重,而今年以來,大家普遍覺得現金變少了,東西變貴了,但通膨問題應會持續兩年以上,故有賴大家找出新的商業模式,產出新的價格。
至於台灣房市,因為大家口袋裡的錢變少了,買房出手的動作自然會緩一點,因此,未來只有「低單價、低總價」的首購剛性需求的產品,才會有市場。
再就台灣房市在今年七、八月交易的移轉棟數表現,也是欲振乏力,只剩個案表現。
信義房屋指出,根據六都地政局最新公布資料顯示,今年七月六都建物買賣移轉棟數為1.8萬棟,月減13%但年增5%,此外,過去房市交易火熱的中南部地區,移轉棟數月減幅度達18%~20%,高雄市更是寫下二○○二年以來同期新低紀錄。

▲六都會區111年1-8月建物買賣移轉棟數變化
疫情影響房市表現
信義房屋不動產企研室專案經理曾敬德表示,從移轉棟數可以發現疫情對於房市有明顯干擾,去年疫情結束市場有股市資金行情、造價大漲與通膨等因素推升,但今年則是開始升息且台股重挫,僅剩下通膨預期對於房市有所支撐,以近月的市況來看,短期內移轉棟數可能還會維持低量表現。
至於八月房市表現,永慶房屋研展中心副理陳金萍說明,六都建物買賣移轉棟數月增3.7%,其中,台北市月減1.6%,新北市月減4.9%,桃園市月減1.6%,而中南台灣的台中市月增16.7%,台南市月增9.9%,高雄市月增9.1%。
陳金萍表示,由於房市交易與登記約莫有一個月左右的時間差,因此八月建物買賣移轉棟數主要是反映七月至八月初的市況,全球通膨壓力仍持續擴大延燒,各國央行積極加大貨幣政策緊縮和升息速度,造成經濟復甦力道放緩,陷入衰退風險,加上國內升息使房貸利率同步走升,讓市場瀰漫濃厚的觀望氛圍,購屋態度也更趨謹慎。
進一步觀察一至八月六都建物買賣移轉棟數,整體交易量合計為169,137棟,與去年同期持平,年增0.2%;其中台北市年增1.1%,新北市年增0.9%,桃園市年增1.2%,台中市年增7.0%,台南市年減8.5%,高雄市年減4.7%,除了南二都之外,其餘四都仍較去年同期有小幅增長,又以台中市表現最佳(見附表)。
另觀察歷年交易量可以發現,新北、桃園、台中今年一至八月建物買賣移轉棟數仍創近九年新高,台北市也有八年新高的表現。
陳金萍說明,去年上半年各項經濟數據續創新高、豐沛資金、低利環境、政策因素等眾多利多匯集下,房市交易相當熱絡,直至七、八月反應疫情衝擊,交易量才急踩煞車。

通膨未緩解升息壓力仍在
反觀今年,疫情雖有趨緩跡象,但國際高通膨、緊縮貨幣、升息等多重不確定因素持續發酵,經濟衰退風險攀升,七月五大行庫房貸利率飆升至1.703%,創逾六年新高;國銀房貸及建融貸款動能明顯趨緩,年增幅分別創下十九個月及三十三個月新低;八月買房意願也下降至五年新低,整體政經情勢、購屋信心與去年大相逕庭,全年房市展望仍不容過度樂觀。
台灣房屋集團趨勢中心執行長張旭嵐表示,八月量能開出紅盤,首先是因去年同期的買賣移轉量,仍受三級警戒影響,因此基期相對低。再來則是今年八月中南部三都的交屋潮可觀,推升整體量能,像是台南市就因南科周邊的安南、善化、新市等地新案交屋,一舉衝出逾二千戶大量,改寫台南市八月同期歷史新高。
張旭嵐指出,雖然八月的量能反彈,但近期國內經濟局勢起伏,除了股匯雙雙下修外,九月還將再度面臨央行理監事會議的升息不確定性,加上房價走高,加深買賣雙方的磨合代溝,使民眾的觀望心態依舊濃厚,此外,一至八月累計棟數16.9萬棟,僅比去年同期微增0.2%,仍屬平盤格局,所以後續市場量能,仍趨向於區間盤整格局。
今年房市表現將備受考驗
中信房屋總經理張世宗表示,美國官員於八月頻頻訪台,加上中國大陸對台軍事演習,加深台海緊張氣氛,而主計處也上調今年消費者物價指數(CPI)為2.92%,物價創近十四年新高,同時下修今年經濟成長率至3.76%,顯示國內經濟出現壓力,對未來經濟前景仍充滿不確定性。
張世宗指出,八月房市交易量仍疲軟,國內房市受疫情的影響已持續出現降溫現象,再加上物價通膨壓力,造成民眾對未來持續升息的疑慮,更是讓房市出現買氣停滯的現象。
日前美國聯準會主席鮑爾表示降低通膨工作尚未成功,將持續升息一段時間,也使得全球升息趨勢難以避免,同時造成經濟衰退的壓力加劇,股市恐進入熊市,加上亞洲發生金融風暴的疑慮,市場上充斥負面氛圍。
而國內又將進入縣市首長選舉的造勢高峰期,外在干擾因素增多,近期又有中國大陸房市傳出泡沫的消息,使得購屋者信心動搖,對國內房地產交易前景看法保留,今年房市表現將備受考驗。
天時地利不動產顧問公司總經理張欣民指出,政府各部會打炒房已連發「九道」金牌,包括內政部實價登錄2.0、財政部房地合一稅2.0、央行選擇性信用管制(限貸令連四發)、財政部對多屋族查稅、金管會對銀行業進行金檢動作,以及內政部推動《平均地權條例》修法,以打擊投機炒作。
其中,針對預售屋炒作更祭出四大殺手鐧,包括「預售屋簽約30天內申報實價登錄」、「預售屋全面禁止紅單轉售」、「預售屋換約納入房地合一稅課徵」以及「預售屋轉成屋後,房地合一稅年限計算歸零」。
政策打房反產生驅魚現象
張欣民表示,央行打炒房立意很好,但央行明顯採逐漸縮緊口袋的政策,只是市場上普遍認為無效,打房政策才會一而再,再而三,以「特定區第二屋無寬限期」來說,反而產生「驅魚效應」,把買房動能從蛋黃區趕至蛋白區,造成偏鄉房市補漲,且對於現金購屋者完全無作用。
此外,針對建商可以「餘屋貸款」,顯見,政府還是留有活路給建設業者,但是否也留下炒作空間,值得商議(圖二)。

▲圖2:建商餘屋貸款
至於金管會雖有多波金檢動作,對於違規的業者並沒公告周知,自然也起不了「殺雞儆猴」效應。
他觀察,目前正有「5+1」力量在左右二○二二年房市,就國內來說,通膨、資金、利率、政策走向、營建成本等,環環相扣,而對外,則有兩岸戰火問題(圖三)。

▲圖3:5+1力量左右2022房市走勢
張欣民認為,二○二二年將是個房市轉折點,市場從「量縮價漲→量縮價平→量縮價跌」,而內政部推動的《平均地權條例》修正草案若沒過,市場還會有一波小反彈,此外,個別區域表現的強弱態勢,將愈趨明顯。
房市泡沫化的十個現象
而最近,有關房市「泡沫化」的疑義再起,他認為,可用以下十個現象來判斷房市是不是會泡沫化:一、建案停擺不開工;二、建商陷入倒閉潮;三、爛尾樓此起彼落;四、斷頭戶爆量;五、空屋增、點燈率低;六、鬼城現象再現;七、銀行逾放比攀升;八、法拍屋激增;九、量縮價跌,以及十、政府開始新一輪救市行動。
依據以上的十個觀察現象,張欣民大膽斷言,今年的房市不會「泡沫化」。
房市趨勢專家李同榮指出,今年自第二季開始,房市受到升息、通膨、疫情、打房、假性需求過高、投資客倒貨、兩岸衝突增高、等七大利空影響,全台預售屋銷售量劇減,成屋交易量1-8月小縮1.71%,在選舉前仍有諸多不確定性因素干擾,房市觀望氣氛濃厚。
大選後房市回溫
到底何時回溫?李同榮提出看法指出,年底大選後,房市一定會回溫。
李同榮指出,依過去房市五大循環的歷史經驗與判斷,多頭市場一旦進入末升段,市場信心開始脆弱,稍有市場重大利空出現,房市就很容易反轉而結束多頭市場。
但今年房市在七大利空風暴侵襲下,加上選舉因素干擾,房價居然「八風吹不動」,只有預售市場受投資客倒貨影響交易量,成屋市場仍處於價溫量穩的局面,種種重大利空多管齊下,卻仍打不垮房市,只有一個理由解釋,那就是市場主升段力道頑強,多頭行情尚未結束。


